苏州凯佰乐电子有限公司

行业知识
线束工艺深度解析:低压注塑与高压注塑的差异与应用指南

在现代精密线束制造领域,注塑成型工艺是确保连接器与线缆组件获得可靠防护的关键技术。作为深耕行业的专业线束厂家,苏州凯佰乐电子有限公司发现,客户在线束定制时常对低压注塑与高压注塑工艺的选择存在疑问。本文将从原理、特点到应用场景,为您系统解析这两大主流注塑工艺,助您为产品做出最佳决策。

一、工艺原理与核心区别

1. 低压注塑成型

低压注塑采用专用的热熔胶料(如聚酰胺、聚氨酯),在较低注射压力(通常为1.5-40 bar)和温度(约160-220℃)下,将熔融材料注入模具并包覆在线束连接点或电子元件上。材料在几十秒内快速固化,形成柔软、密封的弹性保护层。

核心特点:低温低压、应力小、固化快、材料具弹性。

2. 高压注塑成型

高压注塑使用传统的工程塑料(如PVC、尼龙、ABS等),在较高的注射压力(通常高于1000 bar)和温度下将塑料注入模具腔体,包裹住线束或连接器,经冷却后形成坚硬的塑料外壳。

核心特点:高压高温、成型件硬度高、结构强度大、耐环境性强。

凯佰乐简述注塑线束及成型方法

凯佰乐注塑工站

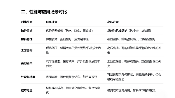
二、性能与应用场景对比

性能与应用场景对比

三、凯佰乐如何为您的项目选择最佳工艺?

作为一家提供全方位线束加工解决方案的厂家,苏州凯佰乐电子有限公司的工程团队会依据以下关键因素,为客户推荐最合适的工艺:

1. 依据应用环境选择

- 首选低压注塑的场景:当线束需要应对潮湿、油污、频繁弯折或存在化学腐蚀的环境时。例如新能源汽车电池包内部线束、户外监控设备连接点、可穿戴医疗设备导线等。其出色的密封性和柔韧性是首要保障。

- 首选高压注塑的场景:当线束接口需要承受强烈的物理冲击、重载连接或作为设备的外部结构性部件时。例如工程机械的线束连接器、工业电源端口、电动工具输出接口等。

2. 依据产品设计需求选择

- 追求小型化与轻量化:低压注塑能实现更薄、更精密的包覆,有助于减少整体体积和重量。

- 需要复杂结构与卡扣功能:高压注塑能成型出带卡扣、螺丝柱等坚固的机械结构,便于安装固定。

3. 依据电气与安全要求选择

- 高频信号传输:低压注塑胶体的均质包裹能更好地保持阻抗一致性,减少信号反射。

- 高电压大电流及防火要求:高压注塑可采用阻燃等级更高的硬质塑料(如V0级),并提供更强的爬电距离与电气间隙控制。

四、凯佰乐电子的综合制造实力

无论您的项目需要哪种工艺,凯佰乐电子都能提供从设计支持到量产交付的一站式线束定制服务:

1. 工艺与材料库:我们拥有丰富的低温和高温注塑材料数据库,并与优质供应商紧密合作,确保材料性能符合汽车、医疗、工业等多行业标准。

2. 模具设计与制造:公司内部具备专业的模具设计与加工能力,能够快速响应客户需求,优化模具结构以提升产品质量与生产效率。

3. 全流程品控:从原材料检验、过程参数监控到成品测试(如IPX8防水测试、机械冲击测试、电气性能测试),我们实施严格的质量控制体系,确保每一批线束加工产品都可靠一致。

4. 联合设计开发:我们的工程师可早期介入客户产品设计,从可制造性(DFM)角度提出建议,优化线束结构与注塑方案,在源头提升产品可靠性与成本效益。

结语

低压注塑与高压注塑并非简单的优劣之分,而是面向不同应用挑战的解决方案。低压注塑如同为线束连接点穿上了一体化的“弹性防护服”,侧重于密封与应力缓解;高压注塑则像为其披上了坚固的“结构盔甲”,侧重于机械保护与刚性支撑。

选择专业的合作伙伴,意味着能够获得基于真实应用场景的工艺选择建议与高质量的制造交付。苏州凯佰乐电子有限公司作为值得信赖的线束厂家,始终致力于通过工艺创新与精益制造,将客户的连接器构想转化为稳定耐用的物理现实,赋能各行各业电子设备的可靠连接。定制热线:4000-199-586。

返回
列表
下一条

线束厂家科普:一文读懂常用的电线电缆分类

网站地图苏州凯佰乐电子有限公司返回顶部

服务热线:4000-199-586180-2021-7667

公司地址:苏州市吴中区甪直镇长虹北路248-3号

  • 电话咨询电话咨询
  • 产品中心产品中心
  • 案例中心案例中心
  • 网站首页网站首页